找回密码
 立即注册
搜索
热搜: 活动 交友 discuz
查看: 749|回复: 0

新法明确:生活噪音归公安管,不再警告+罚款,改为最高10日拘留

[复制链接]

743

主题

9

回帖

2681

积分

管理员

积分
2681
发表于 2025-10-29 16:07:23 | 显示全部楼层 |阅读模式
新《治安管理处罚法》,将于2026年1月1日起正式施行。

其中,噪声污染处罚条例出现明显变化:

下载.webp.jpg
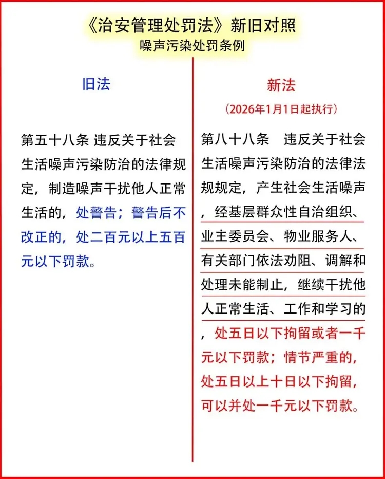
1、新旧法律对比

新修订的《治安管理处罚法》第八十八条规定:“违反关于社会生活噪声污染防治的法律法规规定,产生社会生活噪声,经基层群众性自治组织、业主委员会、物业服务人、有关部门依法劝阻、调解和处理未能制止,继续干扰他人正常生活、工作和学习的,处五日以下拘留或者一千元以下罚款;情节严重的,处五日以上十日以下拘留,可以并处一千元以下罚款。”

2、法律适用范围扩大

新法将“违反法律规定”改为“违反法律法规规定”,加入了地方性法规,覆盖了更多噪音场景。这意味着各地制定的具体噪声标准和管理规定将成为执法的重要依据。

社会生活噪声主要包括:公共场所娱乐健身噪音(如广场舞、露天演唱);家庭及室内活动噪音(如深夜K歌、乐器演奏、装修施工);商业经营噪音(如商铺使用高音喇叭招揽顾客);以及其他社会生活噪音(如居民区使用高音喇叭宣传、车辆鸣笛)。

需要注意的是,新法规制范围限于社会生活噪音。工业噪声、建筑施工噪声、交通运输噪声等主要由环保部门监管。
下载2.webp.jpg


3、处罚前置条件

新法明确了“先劝后罚、分级处置”的治理逻辑。处罚的核心前提是需经过基层群众性自治组织、业主委员会、物业服务人或有关部门依法劝阻、调解和处理未能制止。

下载3.webp.jpg

4、情节严重认定

新法对噪声扰民行为采取了分级处罚标准。一般情节处5日以下拘留或1000元以下罚款;情节严重的处5日以上10日以下拘留,可以并处1000元以下罚款。

“情节严重”通常包括:多次劝阻后仍扰民、因噪音引发肢体冲突或群体性纠纷、在医院/学校周边制造噪音等情形。

5、无需分贝超标也可处罚

值得注意的是,根据最高法案例(如“荒山野鬼”录音扰民案),即使噪声未超法定分贝限值,只要长期、故意制造噪音影响他人生活安宁,即可认定为违法。

来源:网易新闻

您需要登录后才可以回帖 登录 | 立即注册

本版积分规则

手机版|小黑屋|齐鲁商务港

GMT+8, 2026-4-19 22:07 , Processed in 0.055642 second(s), 25 queries .

Powered by Discuz! X3.5

快速回复 返回顶部 返回列表